INNSBRUCK 2026
15 - 21 JUNE
Kletterzentrum
INNSBRUCK 2026
15 - 21 JUNE Kletterzentrum

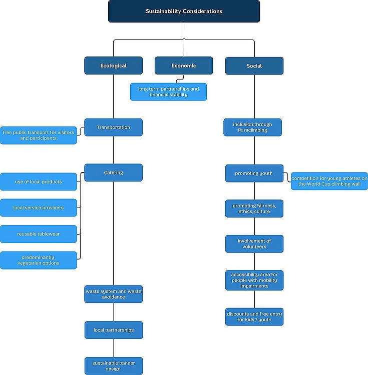
Sustainability Considerations

Austria Climbing and the Austria Climbing Event GmbH are committed to a mission: to hold an event that not only celebrates the athletic performance of the participants, but also observes and implements the principles of sustainability. For us, sustainability means: a balance between economy, ecology and social interaction.

 

You can find the detailed sustainability concept here: 

 

The following areas are considered in the sustainability concept: 

HIGHLIGHTS 2025

IFSC Climbing World Cup Innsbruck 2025
Organiser
Main Sponsors
Sponsors
Public Partners